留言板

尊敬的读者、作者、审稿人, 关于本刊的投稿、审稿、编辑和出版的任何问题, 您可以本页添加留言。我们将尽快给您答复。谢谢您的支持!

姓名
邮箱
手机号码
标题
留言内容
验证码

斑海豹胡须形态特征与感知机理研究进展

赵航浩 及春宁 李响赫 张志猛 袁德奎 张金凤 陈威霖

赵航浩, 及春宁, 李响赫, 张志猛, 袁德奎, 张金凤, 陈威霖. 斑海豹胡须形态特征与感知机理研究进展. 力学进展, 待出版 doi: 10.6052/1000-0992-25-037
引用本文: 赵航浩, 及春宁, 李响赫, 张志猛, 袁德奎, 张金凤, 陈威霖. 斑海豹胡须形态特征与感知机理研究进展. 力学进展, 待出版 doi: 10.6052/1000-0992-25-037
Zhao H H, Ji C N, Li X H, Zhang Z M, Yuan D K, Zhang J F, Chen W L. A review of morphology characteristics and sensing mechanisms of harbor seal whiskers. Advances in Mechanics, in press doi: 10.6052/1000-0992-25-037
Citation: Zhao H H, Ji C N, Li X H, Zhang Z M, Yuan D K, Zhang J F, Chen W L. A review of morphology characteristics and sensing mechanisms of harbor seal whiskers. Advances in Mechanics, in press doi: 10.6052/1000-0992-25-037

斑海豹胡须形态特征与感知机理研究进展

doi: 10.6052/1000-0992-25-037 cstr: 32046.14.1000-0992-25-037
基金项目: 国家自然科学基金项目 (52571305, 52401340) 资助.
详细信息
    作者简介:

    及春宁, 天津大学建筑工程学院教授、博士生导师, 欧盟玛丽居里学者, 全球前2%顶尖科学家、全国高被引学者Top1%、中国工业与应用数学学会数学力学专业委员会委员, 中国航海学会水运工程专业委员会委员, 《Journal of Hydrodynamics》《Hydro Science & Marine Engineering》《水动力学研究与进展》编委. 2006年毕业于天津大学港口、海岸及近海工程专业并获博士学位, 先后在伦敦大学玛丽皇后学院、密歇根大学、剑桥大学从事博士后和访问学者研究. 长期从事流固耦合与仿生流体力学研究, 主持国家及省部级项目20余项, 获省部级科技进步特等奖1项、二等奖3项, 在国内外期刊发表论文200余篇, 其中在《Journal of Fluid Mechanics》发表论文6篇, 授权国家专利30余项

    通讯作者:

    cnji@tju.edu.cn

  • 中图分类号: O353.4, Q811.21

A review of morphology characteristics and sensing mechanisms of harbor seal whiskers

More Information
  • 摘要: 凭借其三维波浪状独特外形的胡须, 斑海豹展现出卓越的水下感知能力. 研究证实, 斑海豹可感知流速低至245 μm·s−1的微弱涡流, 还能追踪180 m外的目标在35 s前遗留下的水中尾迹. 这一能力凸显出斑海豹胡须在水下涡流感知和目标尾迹追踪方面的独特优势. 目前, 以斑海豹胡须为原型的传感器设计已成为仿生科学与工程领域的研究热点, 在水下目标探测与识别等方面展现出广阔应用前景. 本文首先梳理斑海豹胡须形态特征和几何建模方面的研究成果, 总结并对比不同概化模型的优势与不足. 随后, 综述斑海豹胡须仿生模型水动力特性方面的研究进展, 涵盖均匀流场和尾迹流场中仿生模型的尾流特性和振动响应、斑海豹胡须的感知机理、阵列胡须之间的相互作用, 以及人工智能方法在感知信号识别中的应用等方面. 最后, 针对现有研究存在的不足和关键问题, 展望斑海豹胡须仿生科学与工程应用需要关注的若干研究方向.

     

  • 图  1  (ai)斑海豹胡须的正视图, (aii)侧视图(Hanke et al. 2010); 在剥夺视觉条件下, 斑海豹利用波浪状胡须感知并追踪物体运动轨迹, 包括(b)线性轨迹和(c)曲线轨迹 (蓝线表示物体轨迹, 红线表示斑海豹追踪轨迹); (d)实验中被暂时剥夺视觉的斑海豹(Schulte-Pelkum et al. 2007)

    图  2  (a)斑海豹胡须的二维轮廓, (b)斑海豹胡须实物图(Ginter et al. 2012), (c) CT扫描得到的斑海豹胡须三维模型(Murphy et al. 2013), (d)某只成年斑海豹面部胡须长度分布图, (e)胡须曲率分布图, (f)胡须厚度分布图, (g)胡须固有频率分布图 (长度、曲率及厚度图中的空白区域表示胡须缺失, 固有频率图中的空白区域表示胡须过短, 无法测量其固有频率)(Zheng et al. 2025)

    图  3  不同轴向位置灰海豹胡须切片实物图 (Kamat et al. 2024)

    图  4  Hanke等(2010) 提出的7个几何特征参数的斑海豹胡须概化模型

    图  5  (a)提取胡须横截面形态参数 (a, b, θ, x, y, z) 构建几何框架的过程, (b)扫描的斑海豹胡须及相应构建的斑海豹胡须模型(Zheng et al. 2022)

    图  6  (a)数值模拟中圆柱、椭圆柱及胡须模型的尾涡结构(Hanke et al. 2010), (b)染色可视化实验中圆柱、椭圆及胡须模型的尾涡结构(Beem & Triantafyllou 2015)

    图  7  (a)胡须尾流中瞬时发卡涡结构(张晓娜 2020), (b) 胡须尾流中流向涡量等值面图(张晓娜 2020), (c)胡须位移−速度相轨图 (张晓娜 2020), (d)胡须、圆柱与椭圆柱无量纲振幅随折合流速的变化(宋立群 2021)

    图  8  (a)椭圆柱的二维尾涡模式, 不同波长−直径比条件下斑海豹胡须模型的5种典型尾涡模式: (b)二维尾涡模式, (c)准二维尾涡模式, (d)反相同步尾涡模式, (e)同相同步尾涡模式, (f)混合尾涡模式 (Lyons et al. 2023)

    图  9  Lyons等(2020) 提出的与流体动力学直接相关的7个独立几何参数: (a)俯视图, (b)正视图

    图  10  (a)胡须迎流攻角定义示意图, (b)斑海豹胡须鞍面与节面平均涡量图(α = 0°)(Wang & Liu 2016), (c)弹性支撑的斑海豹胡须振幅(Wei et al. 2023), (d)不同迎流攻角胡须的尾涡图(Geng et al. 2024)

    图  11  (a)圆柱尾迹中胡须模型“slaloming”振动响应机理(Beem & Triantafyllou 2015), (b)圆柱尾涡与胡须的相互作用(张晓娜 2020); (c)拍动桨板尾涡与胡须的相互作用侧视图(张晓娜 2020); (d)拍动桨板尾涡与胡须的相互作用俯视图(张晓娜 2020)

    图  12  (a)尾鳍流场中斑海豹胡须振动研究实验装置(Zhao et al. 2024b); (b)尾鳍矩形涡环与胡须的相互作用机理; (c)尾鳍发卡涡结构与胡须的相互作用; (d)尾鳍矩形涡环结构与胡须的相互作用; (e)圆柱流场中胡须振动位移功率谱密度 (PSD)(Zhao et al. 2024b); (f)尾鳍流场中胡须振动位移功率谱密度 (PSD)(Zhao et al. 2024b); (g)圆柱流场与尾鳍流场中胡须振幅的对比(Zhao et al. 2024a)

    图  13  (a)弹性胡须阵列数值模拟及刚性胡须阵列传感器(Zheng et al. 2022), (b)弹性海狮胡须阵列水动力实验(Muthuramalingam & Bruecker 2019), (c)仿斑海豹胡须阵列传感器 (3 × 3布置胡须)(王森 等 2022), (d) 3种不同类型尾涡与弹性胡须阵列的相互作用(Liu et al. 2021)

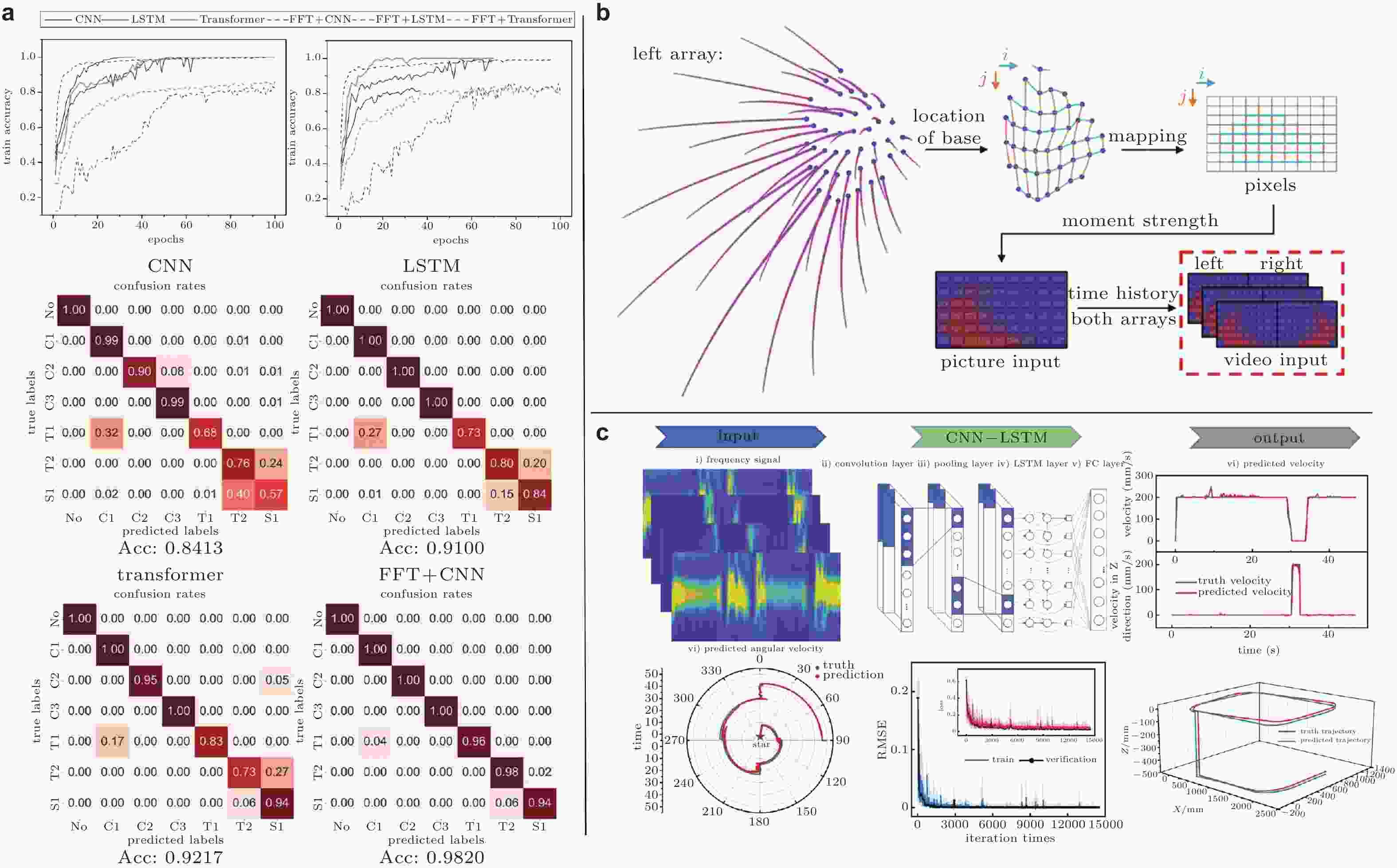
    图  14  (a) 不同机器学习模型的训练过程及识别精度对比 (Chang et al. 2025); (b) 基于 VT 算法从胡须阵列感知数据生成时空信号图的数据转换流程 (Bodaghi et al. 2023); (c) 基于 CNN-LSTM 算法的仿生海豹胡须摩擦电传感器阵列对遥控水下航行器运动轨迹、速度及状态的感知与验证 (含学习过程、真实值与预测值对比、旋转速率、均方根误差及训练损失)(Liu et al. 2025)

    表  1  基于Hanke模型框架的斑海豹胡须测量参数

    模型提出者 a/mm b/mm k/mm l/mm M/mm λ = 2M/mm α β
    Hanke等(2010) 0.595 0.24 0.475 0.29 0.91 1.82 15.27 17.60
    Hanke等(2010)(λ × 2) 1.82 3.64
    Rinehart等(2017) 0.525 0.178 0.416 0.22 1.724 3.44 0.299 1.218
    Kamat等(2024) 0.58 0.25 0.47 0.3 1.72 3.44 3.23 5.07
    Ginter等(2012) 0.46* 0.365 1.63 3.26
    Murphy等(2013) 0.555* 0.44 1.94 3.88
    注: 1) 由于Ginter等(2012)与Murphy等(2013)并未按照Hanke等(2010)提出的模型框架进行测量, 因此部分参数由作者根据原文数据计算得出, 并以“*”标注. 2) “Hanke等(2010)(λ × 2)” 为展向波长修正模型: 核心几何参数 (abklαβ) 沿用Hanke等(2010) 原始设定, 展向波长 λ 修正为原值的2倍, 以匹配斑海豹胡须的展向长度特征.
    下载: 导出CSV

    表  2  采用的胡须等效直径及其计算方法

    研究者 计算方法 文中等效直径Dm/mm 模型比尺 使用模型
    Witte等(2012) (3) 0.68 1:1 Hanke et al. 2010
    Kamat等(2024) (1) 0.80 1:1 Kamat et al. 2024
    山龙祥等 (2024) (2) 0.53 1:1 Hanke et al. 2010
    宋立群等(2022) (2) 15.9 30:1 Hanke et al. 2010
    张晓娜(2020) (2) 0.53 1:1 Hanke et al. 2010
    Wei等(2023) (2) 15.9 30:1 Hanke et al. 2010
    Zhao等(2024a, 2024b) (2) 15.9 30:1 Hanke et al. 2010
    Geng等(2024) (3) 0.53 1:1 Rinehart et al. 2017
    Beem和Triantafyllou (2015) (3) 13.6 20:1 Hanke et al. 2010, 增大了
    胡须相邻椭圆面间距
    Liu等(2019) (3) 0.533 1:1 Rinehart et al. 2017,
    设置胡须倾角为零
    下载: 导出CSV

    表  3  不同波长−直径比胡须模型的水动力特性概览

    学者 $ \lambda $/mm $ \lambda /{D}_{{\mathrm{m}}} $ CD CD,rms CL,rms Yrms Re 所采用胡须模型
    Witte等(2012) 1.82 3.43 0.762 0.0032 0.0163 500 Hanke模型,
    设胡须倾角为零
    3.64 6.86 0.767 0.0017 0.007
    Shan和Zhang (2025) 1.82 3.43 0.7502 0.0551 0.0057 0.0021 300 Hanke模型
    2.65 5 0.7658 0.0557 0.0074 0.0038
    3.64 6.86 0.7736 0.0541 0.101 0.0061
    Lyons等(2023) 0.53 1 0.915 0.132 250 Hanke模型
    1.06 2 0.877 0.068
    1.82 3.43 0.815 0.006
    2.65 5 0.812 0.015
    3.64 6.86 0.828 0.018
    下载: 导出CSV

    表  4  Lyons等(2020)提出的几何参数描述方法

    无量纲参数 水力学描述 基于Hanke几何参数体系的推导方法
    T 平均厚度 T = b + l
    γ = C/T 长细比 C = acosα + kcosβ
    $ \lambda ={\lambda }^{\prime}/T $ 无量纲波长 $ {\lambda }^{\prime}=2M $
    $A_{{\mathrm{T}}}=A_{{\mathrm{T}}}^{\prime}/{\mathrm{T}} $ 横流向幅度 $ A_{{\mathrm{T}}}^{\prime}=\left| b-l\right| $
    $ A_{{\mathrm{C}}}^{}=A_{{\mathrm{C}}}^{\prime}/T $ 顺流向幅度 $ A_{{\mathrm{C}}}^{\prime}=\left| a\cos \alpha -k\cos \beta \right| $
    $ \varepsilon =2{\varepsilon }^{\prime}/{\lambda }^{\prime} $ 波动偏斜度 $ {\varepsilon }^{\prime}=\left| 2a\sin \alpha \right| $
    $ \phi =2{\phi }^{\prime}/{\lambda }^{\prime} $ 波动对称度 $ {\phi }^{\prime}=\left| k\sin \beta -a\sin \alpha \right| $
    下载: 导出CSV

    表  5  尾迹流场中上游尾流发生器类型及关键结论

    文献 上游钝体 关键结论 研究方法
    Beem & Triantafyllou 2015 圆柱 胡须在上游圆柱尾迹低压区作用下呈交错穿梭运动. 实验研究
    Shan & Zhang 2025 圆柱、方柱、菱形柱 小间距时, 上游钝体剪切层附着于胡须, 显著抑制振动. 数值模拟
    Morrison et al. 2016 三角形桨板 相较均匀流场, 胡须升力增强约7倍, 表现出
    更高的信噪比.
    数值模拟
    宋立群 等 2022 圆柱 胡须振幅随钝体尺寸增大而增加, 随间距减小而减弱. 实验研究
    Zhao et al. 2024a, 2024b 尾鳍 胡须振动主频锁定在尾流频率, 振幅随流速持续上升. 实验研究
    张晓娜 2020 圆柱、长方形桨板 胡须升力与主频均锁定在上游尾流频率. 数值模拟
    Li et al. 2025 圆柱、方柱、三角柱 当尾流频率与胡须固有频率相等时发生共振,
    振幅达最大值.
    实验研究
    下载: 导出CSV
  • [1] 山龙祥, 李轲, 郭承鹏, 等. 2024. 不同尾流下斑海豹胡须涡激振动特性. 空气动力学学报, 42(12): 55-63 (Shan L X, Li K, Guo C P, et al. 2024. Vortex-induced vibration characteristics of harbor seal whisker under different wakes. Acta Aerodyn. Sin., 42(12): 55-63). doi: 10.7638/kqdlxxb-2024.0032

    Shan L X, Li K, Guo C P, et al. 2024. Vortex-induced vibration characteristics of harbor seal whisker under different wakes. Acta Aerodyn. Sin., 42(12): 55-63 doi: 10.7638/kqdlxxb-2024.0032
    [2] 宋立群, 及春宁, 张晓娜. 2021. 斑海豹胡须涡激振动及其尾流循迹机理直接数值模拟. 力学学报, 53(2): 395-412 (Song L Q, Ji C N, Zhang X N. 2021. Vortex-induced vibration and wake tracing mechanism of harbor seal whisker: A direct numerical simulation. Chin. J. Theor. Appl. Mech., 53(2): 395-412). doi: 10.6052/0459-1879-20-268

    Song L Q, Ji C N, Zhang X N. 2021. Vortex-induced vibration and wake tracing mechanism of harbor seal whisker: A direct numerical simulation. Chin. J. Theor. Appl. Mech., 53(2): 395-412 doi: 10.6052/0459-1879-20-268
    [3] 宋立群. 2021. 单自由度斑海豹胡须模型涡激振动及循迹机理实验研究. [硕士学位论文]. 天津大学 (Song L Q. 2021. Vortex-induced vibration and tracking mechanism of single-degree of-freedom harbor seal whisker model: An experimental study. [Master’s thesis]. Tianjin University).

    Song L Q. 2021. Vortex-induced vibration and tracking mechanism of single-degree of-freedom harbor seal whisker model: An experimental study. [Master’s thesis]. Tianjin University.
    [4] 宋立群, 及春宁, 袁德奎, 等. 2022. 弹性支撑斑海豹胡须模型单自由度流致振动实验研究. 力学学报, 54(3): 653-668 (Song L Q, Ji C N, Yuan D K, et al. 2022. Single degree-of-freedom flow-induced vibration of an elastically-supported harbor seal whisker model: An experimental study. Chin. J. Theor. Appl. Mech., 54(3): 653-668). doi: 10.6052/0459-1879-21-384

    Song L Q, Ji C N, Yuan D K, et al. 2022. Single degree-of-freedom flow-induced vibration of an elastically-supported harbor seal whisker model: An experimental study. Chin. J. Theor. Appl. Mech., 54(3): 653-668 doi: 10.6052/0459-1879-21-384
    [5] 宋紫玉, 常皓, 王耀宏, 等. 2025. 单摆动自由度斑海豹胡须模型的目标识别性能. 实验流体力学, 39: 1-10 (Song Z Y, Chang H, Wang Y H, et al. 2025. Target recognition performance of a single swing degree-of-freedom spotted seal whisker model. J. Exp. Fluid Mech, 39: 1-10). doi: 10.11729/syltlx20250054

    Song Z Y, Chang H, Wang Y H, et al. 2025. Target recognition performance of a single swing degree-of-freedom spotted seal whisker model. J. Exp. Fluid Mech, 39: 1-10. doi: 10.11729/syltlx20250054
    [6] 王少飞. 2017. 海豹胡须柱状结构的仿生涡激振动流动控制机制实验研究. [博士学位论文]. 上海交通大学 (Wang S F. 2017. Bionic fluid control of vortex-induced vibration inspired by the seal-vibrissa-shaped cylinder. [PhD thesis]. Shanghai Jiao Tong University).

    Wang S F. 2017. Bionic fluid control of vortex-induced vibration inspired by the seal-vibrissa-shaped cylinder. [PhD thesis]. Shanghai Jiao Tong University.
    [7] 王森, 徐贺, 孔德义, 等. 2022. 仿海豹胡须阵列检测水中运动目标尾流特征. 哈尔滨工业大学学报, 54(6): 63-71 (Wang S, Xu H, Kong D Y, et al. 2022. Detecting wake characteristics of moving targets in water by bio-inspired seal whisker array. J. Harbin Inst. Technol., 54(6): 63-71). doi: 10.11918/202101005

    Wang S, Xu H, Kong D Y, et al. 2022. Detecting wake characteristics of moving targets in water by bio-inspired seal whisker array. J. Harbin Inst. Technol., 54(6): 63-71 doi: 10.11918/202101005
    [8] 张晓娜. 2020. 细长斑海豹胡须涡激振动及其尾流循迹机理数值模拟研究. [硕士学位论文]. 天津大学 (Zhang X N. 2020. Vortex-induced vibration and wake tracing mechanism of a slender harbor seal whisker: A numerical study. [Master’s thesis]. Tianjin University).

    Zhang X N. 2020. Vortex-induced vibration and wake tracing mechanism of a slender harbor seal whisker: A numerical study. [Master’s thesis]. Tianjin University.
    [9] 赵航浩. 2025. 尾鳍流场中斑海豹胡须动力响应特性及涡流感知机理研究. [硕士学位论文]. 天津大学 (Zhao H H. 2025. Study on the dynamics and vortex-sensing mechanisms of harbour seal whiskers in the wake of caudal fin. [Master’s thesis]. Tianjin University).

    Zhao H H. 2025. Study on the dynamics and vortex-sensing mechanisms of harbour seal whiskers in the wake of caudal fin. [Master’s thesis]. Tianjin University.
    [10] Andermann M L, Moore C I. 2008. Mechanical resonance enhances the sensitivity of the vibrissa sensory system to near-threshold stimuli. Brain Res., 1235: 74-81. doi: 10.1016/j.brainres.2008.06.054
    [11] Assi G R S, Bearman P W. 2018. Vortex-induced vibration of a wavy elliptic cylinder. J. Fluids Struct., 80: 1-21. doi: 10.1016/j.jfluidstructs.2018.02.007
    [12] Beem H R, Hildner M, Triantafyllou M. 2013. Calibration and validation of a harbor seal whisker-inspired flow sensor. Smart Mater. Struct., 22(1): 014012. doi: 10.1088/0964-1726/22/1/014012
    [13] Beem H R, Triantafyllou M S. 2015. Wake-induced ‘slaloming’ response explains exquisite sensitivity of seal whisker-like sensors. J. Fluid Mech., 783: 306-322. doi: 10.1017/jfm.2015.513
    [14] Beem H R. 2015. Passive wake detection using seal whisker-inspired sensing. [PhD thesis]. Massachusetts Institute of Technology.
    [15] Bodaghi D, Wang Y X, Liu G, et al. 2023. Deciphering the connection between upstream obstacles, wake structures, and root signals in seal whisker array sensing using interpretable neural networks. Front. Robot. AI, 10: 1231715. doi: 10.3389/frobt.2023.1231715
    [16] Chang H, Mao Y T, Wang Y H, et al. 2025. FFT-CNN-based target recognition for a cantilevered seal whisker model. Ocean Eng., 339(1): 122076. doi: 10.1016/j.oceaneng.2025.122076
    [17] Chen W Y, Wang P, Liu Y Z. 2024. Suppression mechanism of vortex-induced vibration by the attached and discrete secondary vortices of a harbor seal vibrissa. J. Fluids Struct., 129: 104152. doi: 10.1016/j.jfluidstructs.2024.104152
    [18] Dai H Z, Zhang C Q, Hu H, et al. 2024. Biomimetic hydrodynamic sensor with whisker array architecture and multidirectional perception ability. Adv. Sci., 11(38): 2405276. doi: 10.1002/advs.202405276
    [19] Dehnhardt G, Mauck B, Bleckmann H. 1998. Seal whiskers detect water movements. Nature, 394(6690): 235-236. doi: 10.1038/28303
    [20] Dunt T K, Heck K S, Lyons K, et al. 2024. Wavelength-induced shedding frequency modulation of seal whisker inspired cylinders. Bioinspir. Biomim., 19(3): 036004. doi: 10.1088/1748-3190/ad2b04
    [21] Geng B, Xue Q, Xu Z H, et al. 2025. Biomimetic seal whisker sensors for high-sensitivity wake detection and localization. Bioinspir. Biomim., 20(3): 036013. doi: 10.1088/1748-3190/adcddf
    [22] Geng B, Zheng X D, Xue Q. 2024. Single degree of freedom vortex induced vibration of undulatory seal whiskers at low Reynolds number and various angles of attack: A computational fluid dynamics study. Phys. Fluids, 36(9): 091920. doi: 10.1063/5.0227544
    [23] Ginter C C, DeWitt T J, Fish F E, et al. 2012. Fused traditional and geometric morphometrics demonstrate pinniped whisker diversity. PLoS One, 7(4): e34481. doi: 10.1371/journal.pone.0034481
    [24] Graff M M, Belli H M, Wieskotten S, et al. 2024. Spatial arrangement of the whiskers of harbor seals (Phoca vitulina) compared with whisker arrangements of house mice (Mus musculus) and brown rats (Rattus norvegicus). J. Exp. Biol., 227(22): jeb247545. doi: 10.1242/jeb.247545
    [25] Hanke W, Witte M, Miersch L, et al. 2010. Harbor seal vibrissa morphology suppresses vortex-induced vibrations. J. Exp. Biol., 213(15): 2665-2672. doi: 10.1242/jeb.043216
    [26] Hans H, Miao J M, Triantafyllou M S. 2014. Mechanical characteristics of harbor seal (Phoca vitulina) vibrissae under different circumstances and their implications on its sensing methodology. Bioinspir. Biomim., 9(3): 036013. doi: 10.1088/1748-3182/9/3/036013
    [27] Hyvärinen H. 1989. Diving in darkness: Whiskers as sense organs of the ringed seal (Phoca hispida saimensis). J. Zool., 218(4): 663-678. doi: 10.1111/j.1469-7998.1989.tb05008.x
    [28] Kamat A M, Zheng X W, Bos J L, et al. 2024. Undulating seal whiskers evolved optimal wavelength-to-diameter ratio for efficient reduction in vortex-induced vibrations. Adv. Sci., 11(2): e2304304. doi: 10.1002/advs.202304304
    [29] Khalak A, Williamson C H K. 1999. Motions, forces and mode transitions in vortex-induced vibrations at low mass-damping. J. Fluids Struct., 13(7-8): 813-851. doi: 10.1006/jfls.1999.0236
    [30] Kim H, Yoon H S. 2017. Effect of the orientation of the harbor seal vibrissa based biomimetic cylinder on hydrodynamic forces and vortex induced frequency. AIP Adv., 7(10): 105015. doi: 10.1063/1.5008658
    [31] Li X H, Zhang Z M, Zhao H H, et al. 2025. Hydrodynamic responses and machine learning-based shape classification of harbor seal whiskers in the wake of bluff bodies. Biomimetics, 10(8): 534. doi: 10.3390/biomimetics10080534
    [32] Liu B, Dong B W, Jin H, et al. 2025. Deep-learning-assisted triboelectric whisker sensor array for real-time motion sensing of unmanned underwater vehicle. Adv. Mater. Technol., 10(3): 2401053. doi: 10.1002/admt.202401053
    [33] Liu G, Jiang W L, Zheng X D, et al. 2021. Flow-signal correlation in seal whisker array sensing. Bioinspir. Biomim., 17(1): 016004. doi: 10.1088/1748-3190/ac363c
    [34] Liu G, Xue Q, Zheng X D. 2019. Phase-difference on seal whisker surface induces hairpin vortices in the wake to suppress force oscillation. Bioinspir. Biomim., 14(6): 066001. doi: 10.1088/1748-3190/ab34fe
    [35] Luo Y F, Bresee C S, Rudnicki J W, et al. 2021. Constraints on the deformation of the vibrissa within the follicle. PLoS Comput Biol., 17(4): e1007887. doi: 10.1371/journal.pcbi.1007887
    [36] Lyons K, Cal R B, Franck J A. 2023. Effects of wavelength on vortex structure and turbulence kinetic energy transfer of flow over undulated cylinders. Theor. Comput. Fluid Dyn., 37(4): 485-504. doi: 10.1007/s00162-023-00661-2
    [37] Lyons K, Murphy C T, Franck J A. 2020. Flow over seal whiskers: Importance of geometric features for force and frequency response. PLoS One, 15(10): e0241142. doi: 10.1371/journal.pone.0241142
    [38] Mao Y T, Lv Y X, Wang Y H, et al. 2024. Shape classification using a single seal-whisker-style sensor based on the neural network method. Sensors, 24(16): 5418. doi: 10.3390/s24165418
    [39] Marshall C D, Amin H, Kovacs K M, et al. 2006. Microstructure and innervation of the mystacial vibrissal follicle-sinus complex in bearded seals, Erignathus barbatus (Pinnipedia: Phocidae). Anat Rec A Discov Mol Cell Evol Biol, 288(1): 13-25. doi: 10.1002/ar.a.20273
    [40] Morrison H E, Brede M, Dehnhardt G, et al. 2016. Simulating the flow and trail following capabilities of harbour seal vibrissae with the lattice Boltzmann method. J. Comput. Sci., 17(2): 394-402. doi: 10.1016/j.jocs.2016.04.004
    [41] Murphy C T, Eberhardt W C, Calhoun B H, et al. 2013. Effect of angle on flow-induced vibrations of pinniped vibrissae. PLoS One, 8(7): e69872. doi: 10.1371/journal.pone.0069872
    [42] Murphy C T, Reichmuth C, Mann D. 2015. Vibrissal sensitivity in a harbor seal (Phoca vitulina). J. Exp. Biol., 218(15): 2463-2471. doi: 10.1242/jeb.118240
    [43] Murphy C T, Reichmuth C, Eberhardt W C, et al. 2017. Seal whiskers vibrate over broad frequencies during hydrodynamic tracking. Sci. Rep., 7(1): 8350. doi: 10.1038/s41598-017-07676-w
    [44] Muthuramalingam M, Bruecker C. 2019. Seal and sea lion whiskers detect slips of vortices similar as rats sense textures. Sci. Rep., 9(1): 12808. doi: 10.1038/s41598-019-49243-5
    [45] Newby T C, Hart F M, Arnold R. 1970. Weight and blindness of harbor seals. J. Mammal., 51: 152. doi: 10.2307/1378544
    [46] Niesterok B, Dehnhardt G, Hanke W. 2017a. Hydrodynamic sensory threshold in harbour seals (Phoca vitulina) for artificial flatfish breathing currents. J. Exp. Biol., 220(13): 2364-2371. doi: 10.1242/jeb.158055
    [47] Niesterok B, Krüger Y, Wieskotten S, et al. 2017b. Hydrodynamic detection and localization of artificial flatfish breathing currents by harbour seals (Phoca vitulina). J. Exp. Biol., 220(2): 174-185. doi: 10.1242/jeb.148676
    [48] Rinehart A, Shyam V, Zhang W. 2017. Characterization of seal whisker morphology: Implications for whisker-inspired flow control applications. Bioinspir. Biomim., 12(6): 066005. doi: 10.1088/1748-3190/aa8885
    [49] Schulte-Pelkum N, Wieskotten S, Hanke W, et al. 2007. Tracking of biogenic hydrodynamic trails in harbour seals (Phoca vitulina). J. Exp. Biol., 210(5): 781-787. doi: 10.1242/jeb.02708
    [50] Shan L S, Zhang Y. 2025. Effects of geometric and wake characteristics on vortex-induced vibrations of a seal-whisker cylinder. Phys. Fluids, 37(1): 011921. doi: 10.1063/5.0244805
    [51] Shatz L F, De Groot T. 2013. The frequency response of the vibrissae of harp seal, Pagophilus Groenlandicus, to sound in air and water. PLoS One, 8(1): e54876. doi: 10.1371/journal.pone.0054876
    [52] Shi X Y, Bai H L, Alam M M, et al. 2023. Wake of wavy elliptic cylinder at a low Reynolds number: Wavelength effect. J. Fluid Mech., 969: A22. doi: 10.1017/jfm.2023.529
    [53] Wang S F, Liu Y Z. 2016. Wake dynamics behind a seal-vibrissa-shaped cylinder: A comparative study by time-resolved particle velocimetry measurements. Exp. Fluids., 57(3): 32. doi: 10.1007/s00348-016-2117-9
    [54] Wang S F, Liu Y Z. 2017. Flow structures behind a vibrissa-shaped cylinder at different angles of attack: Complication on vortex-induced vibration. Int. J. Heat Fluid Flow, 68: 31-52. doi: 10.1016/j.ijheatfluidflow.2017.09.006
    [55] Wei Y H, Ji C N, Yuan D K, et al. 2023. Experimental study on the effect of the angle of attack on the flow-induced vibration of a harbor seal’s whisker. Fluids, 8(7): 206. doi: 10.3390/fluids8070206
    [56] Wieskotten S, Mauck B, Miersch L, et al. 2011. Hydrodynamic discrimination of wakes caused by objects of different size or shape in a harbour seal (Phoca vitulina). J. Exp. Biol., 214(11): 1922-1930. doi: 10.1242/jeb.053926
    [57] Williamson C H K, Govardhan R. 2004. Vortex-induced vibrations. Annu. Rev. Fluid Mech., 36: 413-455. doi: 10.1146/annurev.fluid.36.050802.122128
    [58] Witte M, Hanke W, Wieskotten S, et al. 2012. On the wake flow dynamics behind harbor seal vibrissae—A fluid mechanical explanation for an extraordinary capability. Nature-Inspired Fluid Mechanics, 119: 271-289. doi: 10.1007/978-3-642-28302-4_17
    [59] Xu P, Liu J H, Liu B, et al. 2024. Deep-learning-assisted triboelectric whisker for near field perception and online state estimation of underwater vehicle. Nano Energy, 129(A): 110011. doi: 10.1016/j.nanoen.2024.110011
    [60] Yuasa M, Lyons K, Franck J A. 2022. Simulations of flow over a bio-inspired undulated cylinder with dynamically morphing topography. J. Fluids Struct., 111: 103567. doi: 10.1016/j.jfluidstructs.2022.103567
    [61] Zhao H H, Zhang Z M, Chen W L, et al. 2024a. Experimental study on the dynamic responses of harbour seal whiskers in the wake of caudal fin. Ocean Eng., 302: 117745. doi: 10.1016/j.oceaneng.2024.117745
    [62] Zhao H H, Zhang Z M, Ji C N, et al. 2024b. Dynamics of harbor seal whiskers at different angles of attack in wake flow. Phys. Fluids, 36(7): 071914. doi: 10.1063/5.0218794
    [63] Zhao H H, Zhang Z M, Ji C N, et al. 2025. Hydrodynamics and flow perception mechanism of side-by-side harbour seal whiskers in wake flow. Bioinspir. Biomim., 20(6): 066023. doi: 10.1088/1748-3190/ae1fc7
    [64] Zhao H H, Zhang Z M, Ji C N, et al. 2026. Numerical investigation on vibration mechanisms of harbour seal whiskers in fin wakes during acceleration and cruising. Ocean Eng., 352: 124600. doi: 10.1016/j.oceaneng.2026.124600
    [65] Zhao J S, Hourigan K, Thompson M C. 2019. Dynamic response of elliptical cylinders undergoing transverse flow-induced vibration. J. Fluids Struct., 89: 123-131. doi: 10.1016/j.jfluidstructs.2019.01.011
    [66] Zhao J S, Leontini J S, Lo Jacono D, et al. 2014. Fluid–structure interaction of a square cylinder at different angles of attack. J. Fluid Mech., 747: 688-721. doi: 10.1017/jfm.2014.167
    [67] Zheng X W, Kamat A M, Cao M, et al. 2023. Wavy whiskers in wakes: Explaining the trail-tracking capabilities of whisker arrays on seal muzzles. Adv. Sci., 10(2): e2203062. doi: 10.1002/advs.202203062
    [68] Zheng X W, Kamat A M, Cao M, et al. 2025. Wonders of harbor and grey seal whiskers: Morphology, natural frequencies, and 3D modeling. Adv. Sci., 12(23): 2500724. doi: 10.1002/advs.202500724
    [69] Zheng X W, Kamat A M, Krushynska A O, et al. 2022. 3D printed graphene piezoresistive microelectromechanical system sensors to explain the ultrasensitive wake tracking of wavy seal whiskers. Adv. Funct. Mater., 32(47): 2207274. doi: 10.1002/adfm.202207274
    [70] Zhu J Y, Lu Y H, Jia Q, et al. 2023. Investigation on the behavior of flow and aerodynamic noise generated around the tandem seal-vibrissa-shaped cylinder. Phys. Fluids, 35(11): 117124. doi: 10.1063/5.0173428
  • 加载中
图(14) / 表(5)
计量
  • 文章访问数:  180
  • HTML全文浏览量:  64
  • PDF下载量:  36
  • 被引次数: 0
出版历程
  • 收稿日期:  2025-11-29
  • 录用日期:  2026-02-25
  • 网络出版日期:  2026-03-05

目录

    /

    返回文章
    返回